|
<< Click to Display Table of Contents >> Application support guidance |
|
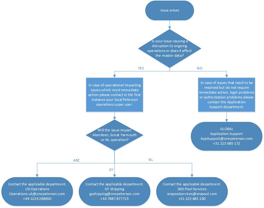
This page provides information about raising and escalating application related issues from the client to Peterson.
We have determined two types of issues:

Should you wish to escalate any issues, please contact your manager and advise them of the issue which requires escalation. From there escalation is through the client’s own management level to Peterson management level – depending on what type of issue you are experiencing (operational vs IT). All technical escalation issues should be sent to Sarah Forbes | ICT Manager – Offshore Group | sforbes@onepeterson.com